
En diode er en halvlederenhed, der styrer strømretningen.I praktisk brug opfører den sig som en ensrettet vej.Når den er tilsluttet i den rigtige retning, flyder strømmen let.Når forbindelsen vendes, blokeres strømmen eller reduceres til et meget lille niveau.
Når du arbejder med et kredsløb, begynder processen normalt med at kontrollere diodens orientering, før der tilføres strøm.Dette trin har betydning, fordi dioden enten tillader normal drift eller stopper strømmen helt afhængigt af, hvordan den er placeret.Denne enkle adfærd gør dioden til en nøglekomponent i mange elektroniske designs.
En diode er bygget af en lille halvlederchip, forseglet inde i et beskyttende hus, med to eksterne ledninger til tilslutning.Disse to ledninger er ikke udskiftelige, så det er en del af opsætningsprocessen at identificere dem korrekt.
Terminalerne kaldes anoden og katoden.Anoden forbinder til P-type-regionen, mens katoden forbinder til N-type-regionen.Når man holder komponenten, er den ene side ofte markeret med et bånd eller stribe, som angiver katoden.Denne markering kontrolleres typisk først, før dioden placeres i et kredsløb.
Mellem disse to regioner ligger PN-krydset, som er det aktive område, hvor den aktuelle adfærd styres.
P-N krydset bestemmer, om der kan passere strøm gennem dioden.Når spænding påføres i fremadgående retning (anode forbundet til et højere potentiale end katoden), reduceres den interne barriere, hvilket tillader strømmen at flyde over krydset.
Når spændingen påføres i modsat retning, øges barrieren.Dette blokerer det meste af strømmen, og tillader kun en meget lille lækstrøm at passere.Under test eller fejlfinding er vending af dioden og observation af ingen strøm en almindelig måde at bekræfte korrekt adfærd på.
Denne kontrollerede ledning understøtter vigtige funktioner såsom ensretning (AC til DC konvertering), kredsløbsbeskyttelse, switching og signalformning.
I kredsløbsdiagrammer afspejler diodesymbolet dets interne struktur og forbindelsesretning.Symbolet viser en trekant, der peger mod en linje, hvor trekanten repræsenterer anoden og linjen repræsenterer katoden.
Når man læser en skematisk, er den sædvanlige tilgang at følge trekantens retning for at forstå, hvordan strømmen er beregnet til at flyde.Før kredsløbet bygges, matches denne retning derefter med den fysiske diodemærkning, hvilket sikrer, at katodestriben flugter med symbolets linje.
Klar forståelse af symbolet, strukturen og den aktuelle adfærd gør det lettere at læse diagrammer, placere komponenter korrekt og undgå ledningsfejl under montering.
Udviklingen og implementeringen af diodeemballagestandarder har direkte indflydelse på deres effektivitet, installationsprotokoller og varmestyringsegenskaber.Med teknologiske fremskridt, der omformer elektronikindustrien, forventes diodeemballagesektoren at anvende banebrydende materialer og applikationsspecifikke forbedringer i 2026. Nye mønstre viser, at Surface Mount Devices (SMD'er) vil forblive centrale i kompakte elektroniske layouts, mens Through-Hole-pakker fortsætter med at trives i industrielle omgivelser på grund af deres høje modstandsdygtighed og kapacitet til at administrere.
Diodepakningsmuligheder er omhyggeligt designet til at tilfredsstille de mangefacetterede krav fra moderne elektronik.
• Through-Hole-pakker, herunder populære varianter som DO-41 til lavstrøms-ensrettere og TO-220 til højeffekt-enheder, er værdsat for deres strukturelle holdbarhed og betydelige varmeafledningsevner.
• Glasindkapslede pakker som DO-35 henvender sig til signaldioder, som er unikt egnede til at håndtere nøjagtige laveffektsignaler i analoge applikationer.
• SMD-pakker såsom den kompakte SOT-23 til diode-arrays og SMA-emballage til overflademonterede ensrettere fører forbrugerelektronik på grund af deres pladseffektive profiler og kompatibilitet med automatiserede montageprocesser.
Moderne diodeemballage fremhæver miniaturiserede konturer med høj tæthed, der fremmer problemfri integration på tværs af forskellig elektronik.
• Forbedrede SMD-designs, såsom MELF-pakker, understøtter kompakte enheder og bruges i vid udstrækning i små elektroniske produkter med store mængder.
• Mini-Bridge-ensrettere eksemplificerer innovative konfigurationer, der er velegnede til bærbare medicinske anordninger, bærbar teknologi og IoT-applikationer, der adresserer strenge pladsbegrænsninger.
• Højeffektive broensrettere såsom GBU-serien letter AC-til-DC konverteringsprocesser, der er integreret i vedvarende energiplatforme og uafbrydelige strømforsyningssystemer.
Det igangværende skift i retning af SMD-baserede konfigurationer er tæt forbundet med den øgede efterspørgsel efter elektronik, der kræver gentagen monteringspræcision inden for automatiserede processer.Ydeevne i industriel skala læner sig ofte op af Through-Hole-design på grund af deres overlegne modstandsdygtighed over for mekaniske vibrationer, ekstreme temperaturer og højspændingsbelastning, især inden for sektorer som rumfart eller tungt maskineri.
Driften af en diode er grundlæggende forankret i halvlederfysik.I sin essens ligger PN-krydset, en struktur, der behændigt styrer strømmen af elektrisk strøm med præcis kontrol og retningsbestemthed.At værdsætte denne mekanisme afslører dens brede anvendelse, lige fra ensrettere til indviklede signalbehandlingssystemer.

• N-type doping og elektronmobilitet
N-type doping introducerer elementer som fosfor i rent silicium, hvilket resulterer i et overskud af frie elektroner, der bliver de primære ladningsbærere.Disse elektroner er let bundet til krystalgitteret, hvilket tillader en imponerende mobilitet, der er egnet til elektrisk ledning.Deres adfærd fungerer som hjørnestenen i moderne elektronik, hvilket muliggør finjusteret regulering af strømflow.
Brugerdefineret doping bruges til at justere N-type regioner for bedre ledningsevne og forbedret diodeskift.Denne tilgang understøtter pålidelig drift i komplekse enheder såsom højhastighedslogiske kredsløb og strømomformere, der kræver præcis ydeevne.
• P-type doping og huldannelse
I P-type doping er boratomer inkorporeret i silicium, hvilket skaber "huller" ved at fjerne elektroner fra atomstrukturen.Disse huller fungerer som positive ladningsbærere, der aktivt trækker elektroner fra tilstødende områder for at udfylde hulrummene.Denne dynamiske interaktion mellem elektroner og huller etablerer en vej, der er nødvendig for elektrisk ledning.
Teknologiske applikationer som fotodioder trives med ledningsevnedynamikken i P-type materialer.I sådanne enheder stimulerer indfaldende lys elektronbevægelser og producerer en proportional strøm, et princip, der ligger til grund for præcisionsfotodetektion og energifangst i solceller.

• Dannelse af udtømningsregionen
Ved sammensmeltning af P-type og N-type halvledermaterialer for at skabe en P-N-forbindelse, rekombinerer elektroner og huller ved deres grænseflade.Denne rekombination fjerner gratis ladningsbærere i nærheden og danner udtømningsregionen, et område uden mobile bærere, der effektivt fungerer som en barriere under normale forhold.
Udtømningsområdet fungerer som et regulatorisk kontrolpunkt, der dæmper ubegrænset strømflow for at opretholde stabilitet.Dens evne til at blokere uoverensstemmelser i strømflowet egner sig til at beskytte følsomme komponenter, der hjælper med at forhindre skader på grund af utilsigtede overspændinger eller uregelmæssig elektrisk aktivitet.
• Dynamisk adfærd under ekstern bias
Udtømningsområdet udviser transformativ adfærd, når det udsættes for ekstern spænding.Justering af dette område gør det muligt for dioden at udføre sin definerende rolle som en retningsregulator, der tillader eller blokerer strømflow baseret på anvendt bias.

• Omvendt bias og isoleringseffekt
Anvendelse af en omvendt bias involverer tilslutning af positiv spænding til diodens katode (N-side) i forhold til dens anode (P-side).Dette driver ladningsbærere væk fra krydset, forstørrer udtømningsområdet og styrker dets isolerende egenskaber, hvilket effektivt standser strømmen.
Omvendt bias-drift spiller en strategisk rolle i kredsløbsdesign, der kræver isolation eller modstand mod tilbagestrømning.For eksempel er overspændingsdæmpere afhængige af denne egenskab for at beskytte sarte elektroniske systemer mod forstyrrende omvendte strømme under strømudsving.
• Forward bias og ledningsaktivering
En fremadgående forspænding opnås, når anoden er positivt ladet i forhold til katoden.Denne påførte spænding overvinder diodens iboende barriere, typisk omkring 0,7V for siliciumdioder, hvilket tillader elektroner fra N-siden at rekombinere med huller på P-siden.Bevægelsen af disse bærere på tværs af krydset udløser strømmen af elektrisk strøm.
Den forudsigelige aktiveringstærskel for fremadrettet bias afspejler den kontrollerede frigivelse af en dæmning under specifikke trykniveauer.En sådan pålidelighed er perfekt til energiregulering i kredsløb, hvilket sikrer strømlinet drift i systemer som batteriopladere og effektforstærkere, der kræver høj præcision.
Dioder understøtter driften af utallige teknologier, fra konvertering af AC til DC til strømforsyninger til at tjene som beskyttelsesmidler i bilelektronik.Deres enorme funktionalitet understreger raffinementet og tilpasningsevnen ved halvlederteknik.

• Silicium dioder
Siliciumdioder betragtes ofte som et robust valg til ensretteranvendelser på grund af deres fremadgående spændingsfald på ca. 0,7V.De sikrer stabil ydeevne under en række driftsforhold, hvilket gør dem velegnede til strømforsyningsdesign i sektorer som forbrugerelektronik og industriel automation.Tilgængeligheden af silicium til en rimelig pris, kombineret med dets pålidelige elektriske egenskaber, sikrer dets fortsatte brug i fremtidige teknologier.Dens vedvarende tilstedeværelse stammer fra den balance, den tilbyder mellem funktionalitet, overkommelighed og tilpasningsevne på tværs af udviklende systemer.
• Germanium dioder
Selvom de gradvist erstattes af silicium i de fleste almindelige anvendelser, bevarer germaniumdioder en specialiseret rolle, især i lavspændingssystemer.Deres lavere fremadgående spændingsfald, omkring 0,3V, giver dem en fordel i præcisionsfokuserede applikationer som lydkredsløb.Ved at bidrage til raffineret lydkvalitet og minimere elektrisk interferens, giver germaniumdioder en dyb genklang hos ingeniører, der arbejder med high-fidelity-lydløsninger og andre niche, men krævende applikationer.
• Siliciumcarbid (SiC) og galliumnitrid (GaN) dioder
Materialer som SiC og GaN omdefinerer kraftelektronikområdet og tilbyder enestående termisk styring, høj energieffektivitet og pålidelig systemydelse.Ved at udnytte disse kvaliteter bruges SiC- og GaN-dioder i applikationer med høj efterspørgsel, såsom opladningsinfrastruktur for elektriske køretøjer og telekommunikationssystemer til 5G-netværk.Deres nytte ligger i deres evne til at operere under forhøjet termisk stress og samtidig minimere energitab, hvilket gør det muligt for ingeniører at skubbe innovationsgrænser og udvikle kompakte og grønne energisystemer, der gradvist transformerer energiforbrugsparadigmer.
• Gennemgående dioder
Foretrukne i højeffektsystemer, gennemhullede dioder tilbyder håndgribelig modstandskraft og er velegnede til scenarier, der kræver ensartet levetid og pålidelig drift.Deres fysisk større opsætning styrker varmeafledningen, hvilket gør dem effektive i temperaturfølsomme applikationer, herunder højstrømsmotordrivere eller kraftværkskontrolsystemer.Desuden forstærker deres ligetil udskiftelighed under feltvedligeholdelse deres pragmatiske betydning, især i missionskritiske industrielle systemer.
• Overflademonterede enheder (SMD) dioder
SMD-dioder, designet til harmonisk integration med automatiserede samlebånd, fremmer den moderne trend mod elektronisk miniaturisering.Deres kompakte design er en hjørnesten i industrier som wearables og automotive sensorer, hvilket muliggør meget tætte og effektive layouts.Ved at strømline produktionsomkostningerne gennem automatiserede processer giver SMD-dioder ingeniører mulighed for at skabe indviklede, præstationsdrevne designs, der problemfrit tilpasser sig de hurtige krav fra banebrydende teknologier.
• Punktkontaktdioder

Karakteriseret ved deres lave krydskapacitans, udmærker punktkontaktdioder sig i højfrekvente signalapplikationer, hvor præcis ydeevne er altafgørende.Deres bidrag til satellitkommunikation og radarsystemer stammer fra deres evne til at opretholde signalintegritet ved ultrahøje hastigheder.Deres enkle konstruktion modsiger deres rolle i at fremme sofistikerede signalbehandlingsrammer, som kræves af moderne teknologier.
• Overfladekontaktdioder

Konstrueret til højstrømshåndtering, overfladekontaktdioder demonstrerer tydelig modstandsdygtighed selv under strenge forhold.Deres præference blandt ingeniører til udbedringsopgaver i industrielle omformere eller uafbrydelige strømforsyninger stammer fra deres ensartede ydeevne under betydelig elektrisk belastning.De tjener kritiske roller i robuste miljøer, herunder kommercielle HVAC-opsætninger og avanceret produktionsmaskineri.
• Plane dioder

De ensartede fremstillingsprocesser bag plane dioder giver mulighed for enestående ydeevnekonsistens, hvilket markerer dem som en præcisionsingeniørs foretrukne værktøj.Planare dioder, som findes i luftfartsnavigationssystemer og diagnostisk medicinsk udstyr, sikrer pålidelig ydeevne under strenge forhold.Deres præcision og stabilitet gør dem også uundværlige for industrier, der prioriterer snævre operationelle tolerancer, såsom avanceret videnskabelig instrumentering.
• TVS-dioder (transiente spændingsdæmpere)

TVS-dioder fungerer som vagtposter og tilbyder hurtig-respons beskyttelse til følsom elektronik fra forbigående hændelser, herunder kraftige lyn-inducerede overspændinger.Disse dioder er integrerede i kritiske domæner såsom bilsystemer, telekommunikationsnetværk og kompleks forbrugerelektronik og forhindrer uoprettelig skade, mens de stabiliserer enhedens ydeevne.For eksempel øger anvendelsen af TVS-dioder i ladestationer til elektriske køretøjer modstandskraften i uforudsigeligt vejr, hvilket giver brugerne ro i sindet.
• Ultrahurtige genoprettelsesdioder

Ultrahurtige genopretningsdioder er uundværlige til at reducere energitab i inverterkredsløb og uafbrudte strømforsyningsapplikationer.Deres evne til at komme sig hurtigt fra skiftebegivenheder har accelereret fremskridt inden for vedvarende energisystemer som solenergiproduktion.Ved at forbedre energikonverteringseffektiviteten spiller disse dioder en afgørende rolle i udviklingen af rene, miljøvenlige energiløsninger til en bæredygtig fremtid.
• Skiftende dioder

Anerkendt som muliggører sømløs og præcis elektrisk kommunikation, fungerer switchdioder pålideligt i systemer designet til højfrekvent signalrouting.Deres applikationer udvider sig på tværs af sektorer såsom IoT-teknologier, realtidsanalyse og digitale kommunikationsenheder.Ud over funktionalitet etablerer deres evne til at matche de voksende krav til sammenkobling af moderne enheder deres rolle som rygrad i dataintensive miljøer.
• Hurtig genopretningsdioder

Hurtiggendannelsesdioder giver robust beskyttelse mod omvendt strømscenarier inden for DC-DC konverteringsapplikationer, hvilket sikrer strømsystemernes driftsholdbarhed selv under ugunstige forhold.Ingeniører integrerer disse funktioner i kritiske systemer såsom rumfartskontrolmiljøer og medicinsk udstyr på grund af deres kapacitet til at forhindre fejlinduceret skade.Deres pålidelighed under stress gør dem til et aktiv for design, hvor fejl ikke er en mulighed.
• Zener dioder

Zenerdioder fungerer pålideligt i omvendt nedbrudstilstand og opnår exceptionel spændingsstabilisering til højpræcisionsinstrumenter og indviklede kredsløb.Disse dioder, som findes i værktøjer som robotsystemer, sensorer og laboratorieenheder, muliggør omhyggelig spændingsregulering, der er afgørende for ensartede og nøjagtige output, hvilket skaber et kontrolmiljø, der kan afhænge af.
• Schottky dioder

Schottky dioder er fejret for deres uovertrufne evne til at kombinere lavt energiforbrug med enestående hastighed.Disse dioder er integreret i energieffektive systemer som fotovoltaiske celler, hurtigopladningskonfigurationer og energigenvindingsmoduler, og de adresserer de voksende bekymringer over energibæredygtighed.Deres inddragelse fører ofte til næste generations design, der imødekommer det brede ønske om teknologisk effektivitet og miljøbevidsthed.
• Ensretterdioder

Ensretterdioder, der tjener som grundlaget for konvertering af vekselstrøm til jævnstrøm, opfylder praktiske funktioner, der er afgørende for en række industrier.Deres pålidelige ydeevne er eksemplificeret i applikationer som strømadaptere, opladere i stor skala og vigtige roller i at opretholde elnet på tværs af industrier.Ved at sikre uafbrudt strømflow løser ensretterdioder driftsmæssige udfordringer med stille selvtillid.
Schottky-dioder tilbyder en klar fordel med deres reducerede fremadgående spændingsfald, typisk omkring 0,4V, hvilket kan sammenlignes positivt med det omtrentlige fald på 0,7V, der ses i standard siliciumdioder.Denne reducerede spænding bidrager til øget energieffektivitet og lavere effekttab, især i kredsløb, der kræver optimeret energioverførsel.Ydermere gør deres hurtige omskiftningsmuligheder dem til et foretrukket valg til højfrekvente operationer, inklusive strømudligning inden for switching-mode strømforsyninger.Ikke desto mindre udgør forhøjede omvendte lækstrømme en begrænsning, ideel til kredsløb, der prioriterer minimale læktab.
Standard siliciumdioder udmærker sig til sammenligning i omvendt blokeringsydelse, hvilket gør dem til den foretrukne mulighed for applikationer, der kræver højere omvendt spændingstolerance, såsom broensrettere, der bruges i industrielle strømsystemer.Deres stabilitet under ekstreme forhold tilføjer værdi i scenarier, hvor temperatur og driftskonsistens er vigtig.
Designovervejelser dykker ofte ned i indviklede faktorer som termisk styring versus energieffektivitet.
For eksempel:
• I solcelleanlæg skiller Schottky-dioder sig ofte ud for deres evne til at optimere energioverførsel uden overdrevne termiske bekymringer.
• Men når der arbejdes under høje omvendte spændingsforhold, kan standard siliciumdioder foretrækkes på grund af deres overlegne temperaturstabilitet og pålidelighed i industrielle miljøer.
En målt tilgang til komponentvalg kræver en dyb forståelse af kredsløbsopførsel under praktiske scenarier, kombineret med en forståelse for de afvejninger, der er specifikke for hver diodetype.
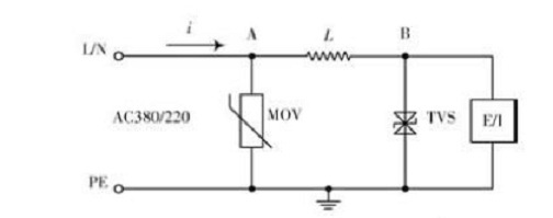
Transient Voltage Suppression (TVS) dioder er målrettet konstrueret til at skærme elektroniske kredsløb fra barske, højenergitransienter forårsaget af fænomener som lynnedslag eller induktive belastningsstød.Deres højhastighedsspændingsspændingsevne beskytter kritiske systemkomponenter, hvilket gør dem uundværlige i strømdistributionsnetværk eller bilelektronik udsat for dynamiske spændingsudsving.
Elektrostatisk afladning (ESD) beskyttelsesdioder, derimod, henvender sig til design med lav kapacitans og giver pålideligt forsvar for følsomme elektriske grænseflader såsom USB-porte, HDMI-forbindelser og andre højfrekvente terminaler.Disse komponenter udmærker sig ved at afbøde elektrostatisk udladning, der kan kompromittere driftsintegriteten, ideelt i miljøer med hyppig interaktion mellem mennesker og enheder.
Når du har at gøre med enheder, der kræver øget følsomhed:
• Multimedieelektronik drager fordel af ESD-dioder med ultralav klemspænding, hvilket reducerer risikoen for selv subtile spændingsspidser, der kan forringe sarte integrerede kredsløb.
• Udendørs installationer, der ofte udsættes for miljøforstyrrelser, kræver den robuste beskyttelse af TVS-dioder, som sikrer fuld driftsfasthed under hårde forhold.
Beslutninger er ofte baseret på streng stresstestning og forudsigelige pålidelighedsvurderinger, hvilket gør det muligt for systemet at tilpasse diodevalg til de operationelle realiteter i deres projekter.
Lysemitterende dioder (LED'er) udsender bredspektret, ikke-kohærent lys, der egner sig godt til applikationer som almen belysning, elektroniske displays og signalindikatorer.Deres energieffektivitet, omkostningseffektivitet og lange levetid resonerer på tværs af forskellige industrier, hvilket styrker deres fremtræden inden for forbrugerteknologi og industrielle systemer.
I modsætning hertil leverer laserdioder fintfokuserede kohærente stråler, der er velegnede til applikationer, der kræver præcis lysmanipulation, såsom fiberoptisk kommunikation, stregkodescanning og medicinsk udstyr.Deres evne til at opnå høje effekttætheder gør dem uundværlige i situationer, hvor nøjagtighed og intensitet er altafgørende.
Nøgle praktiske overvejelser for implementering:
• LED'er er meget udbredt i boligbelysning, valgt for deres ensartede lysspredning og pålidelige ydeevne over længere driftsperioder.
• Laserdioder kræver opmærksomhed på detaljer under installationen, især i optiske kommunikationssystemer, hvor strålejustering er afgørende.Små variationer kan påvirke transmissionseffektiviteten og pålideligheden.Kalibreringsudfordringer og miljøforhold skal tages i betragtning under design.
Disse teknologier er komplementære og tjener hver især specifikke roller inden for moderne elektroniske systemer.Succes med at inkorporere dem stammer ofte ikke kun fra teknisk forståelse, men også fra indsigt i brugercentrerede behov og miljøinteraktioner.

I 2026 fortsætter dioder med at spille alsidige roller på tværs af en bred vifte af elektriske og elektroniske applikationer på grund af deres uovertrufne effektivitet og pålidelighed.Efterhånden som moderne teknologier bliver mere og mere indviklede, udvikler dioder sig for at løse nye udfordringer og levere forbedret ydeevne.En nærmere undersøgelse af deres applikationer kaster ikke kun lys over deres tekniske fordele, men tegner også praktiske perspektiver for at forbedre deres brug i næste generations enheder.
Dioder er essentielle i ensretterkredsløb, der konverterer vekselstrøm (AC) til jævnstrøm (DC).DC-strøm er en hjørnesten for at køre enheder såsom bærbare computere, opladere og LED-drivere, som er afhængige af stabil og ensartet strømforsyning.Mens traditionelle broensrettere forbliver grundlæggende, baner fremskridt som hurtiggendannelsesdioder og siliciumcarbid (SiC) ensrettere vejen for overlegen energikonvertering med lavere termiske tab og forbedret stabilitet i højfrekvente scenarier.
• Avancerede dioder bruges i solpaneler og vindmøller for at forbedre ensretningseffektiviteten.Disse dioder minimerer lækstrømme og forbedrer spændingsudholdenheden, hvilket optimerer energitransporten.
• Praktiske applikationer viser, at valg af en passende diode involverer balanceringsfaktorer såsom fremadgående spændingsfald, omvendt genopretningstid og termiske egenskaber for at matche dynamiske præstationskrav.
Dioder udmærker sig ved at dirigere elektriske signaler og understøtte logiske operationer i moderne mikroelektronik.Deres retningsfølsomme adfærd giver præcis signalstyring, der er afgørende for nøgleteknologier som mikroprocessorer, kommunikationsmoduler og datalagringsenheder.
• Forbedrede diodeteknologier, såsom tunneldioder og Schottky-dioder, muliggør ultrahurtige reaktioner, hvilket gør dem uundværlige i højhastighedssystemer som trådløs kommunikation og bredbåndsnetværk.
• Unikke diodeegenskaber understøtter jævn integration i komplekse kredsløb.Dette hjælper med at opnå pålidelig drift på tværs af forskellige forhold.
I enheder, der er tilbøjelige til spændingsspidser, bruges dioder til at forhindre skader gennem klippekredsløb.Zener-dioder eller transient voltage suppressor (TVS) dioder er standardkomponenter i sådanne systemer, som stabiliserer spændinger og beskytter følsom hardware.
• Klippekredsløb hjælper med at beskytte komponenter i lydsystemer og industrielle sensorer mod ødelæggende spændingsstigninger.
• Fremskridt inden for diodedesign har introduceret kompakte, men alligevel modstandsdygtige varianter, der er i stand til at håndtere højere overspændingsstrømme, hvilket giver robuste løsninger inden for industrier som robotteknologi og bilsystemer.
For eksempel i bilindustrien beskytter dioder motorkontrolsystemer mod forbigående overspændinger under tændingscyklusser.Succes i den virkelige verden afhænger af nøjagtig placering og kalibrering af disse dioder for at håndtere højenergispidser effektivt.
Frihjulsdioder, der ofte bruges sammen med motorer og solenoider, mindsker risici forbundet med omvendt spænding.Disse hændelser opstår almindeligvis under pludselige nedlukninger eller overgangstilstande i induktive kredsløb, hvilket udgør betydelige udfordringer.
• Højhastigheds siliciumdioder og galliumnitrid (GaN) dioder repræsenterer banebrydende løsninger, der tilbyder forbedret holdbarhed i højspændingsmiljøer, der skifter hurtigt.
• Ekspertise fra årtiers motorstyringsdesign informerer ofte om tilpassede implementeringer af friløbsdioder, finjusteret til faktorer som belastningsinerti, driftsfrekvens og omgivelsestemperatur.
Sådanne skræddersyede applikationer illustrerer vigtigheden af at overveje operationelle nuancer for at levere varig og pålidelig ydeevne i dynamiske industrielle sammenhænge.
Specialiserede dioder, især lysemitterende dioder (LED'er) og organiske LED'er (OLED'er), har en fremtrædende plads i moderne belysningssystemer.Deres applikationer spænder fra grundlæggende indikatorlys til komplekse skærme og effektiv belysning i banebrydende sektorer som bilindustrien og smart infrastruktur.
• OLED-teknologi, med dens overlegne farvekontrast og ultratynde formfaktor, eksemplificerer diodens transformative egenskaber inden for forbrugerelektronik og visuelle løsninger.
• Bilinnovationer trækker ofte på LED-fremskridt til adaptive forlygtesystemer.Ved at anvende fremadrettede LED'er opnår ingeniører reduceret strømforbrug og forbedret sikkerhedsydelse under natkørsel.
Diodes rolle i at drive trends som energieffektiv belysning, intelligent design og autonome teknologier, der former fremtiden for både forbruger- og industriapplikationer.
Dioder forbliver væsentlige i elektronik, fordi de giver kontrolleret strømflow, pålidelig koblingsadfærd og beskyttelse i mange typer kredsløb.En klar forståelse af diodestruktur, drift, emballering, materialevalg og applikationsspecifikke typer hjælper med at understøtte bedre design og sikrere systemydelse.Efterhånden som elektroniske systemer bliver mindre, mere effektive og mere specialiserede, forbliver dioder nøglekomponenter i strømkonvertering, signalstyring, kredsløbsbeskyttelse og moderne enhedsdesign.
En diode er en enhed, der lader strøm passere i én retning og stopper den i den modsatte retning.Det fungerer som en envejsvej for elektricitet, der tillader flow, når det er korrekt tilsluttet, og blokerer det, når det vendes.
Flere diodetyper er meget udbredt i moderne kredsløb.Ensretterdioder bruges til strømkonvertering, Zener-dioder hjælper med at opretholde konstant spænding, Schottky-dioder forbedrer effektiviteten, LED'er producerer lys, og TVS-dioder beskytter kredsløb mod spændingsspidser.
En Schottky-diode kan identificeres ved dens lavere fremadgående spændingsfald.Når den testes, viser den normalt en værdi mellem omkring 0,15V og 0,45V.Standard siliciumdioder viser typisk et højere fald, omkring 0,6V til 0,7V.
De fleste dioder er lavet af silicium, fordi det giver stabil ydeevne.Germanium bruges i lavspændingsapplikationer, mens materialer som siliciumcarbid og galliumnitrid bruges i højeffekts- og højeffektive systemer.
En diode bruges til at styre strømflowet på forskellige måder.Den konverterer AC til DC, beskytter kredsløb mod omvendt forbindelse, holder spændingen stabil i nogle designs og former signaler i kommunikationskredsløb.
2024-07-29
2024-08-28
2024-10-06
2024-07-04
2024-04-22
2023-12-28
2024-07-15
2024-11-15
2024-07-10
2025-09-20









